Ελληνικά
English
E-ME BLOGS
Log In
Search
Toggle search form
Search for:
Toggle navigation
Αρχική
Γλώσσα
Ιστορία
Βιβλία
Η μυθολογία
Θεοί και Ημίθεθοι
1. Η Δημιουργία του κόσμου
2. Ο Ηρακλής
3. Ο Θησέας
4. Η Αργοναυτική Εκστρατεία
5. Ο Τρωικός πόλεμος
6. Οι περιπέτειες του Οδυσσέα
Προ- ιστορία
7. Η εποχή του Λίθου
8. Ο Κυκλαδικός Πολιτισμός
9. Ο Μινωικός Πολιτισμός
10. Ο Μυκηναϊκός Πολιτισμος
Μαθηματικά
Μελέτη Περιβάλλοντος
Return to
6. Οι περιπέτειες του Οδυσσέα
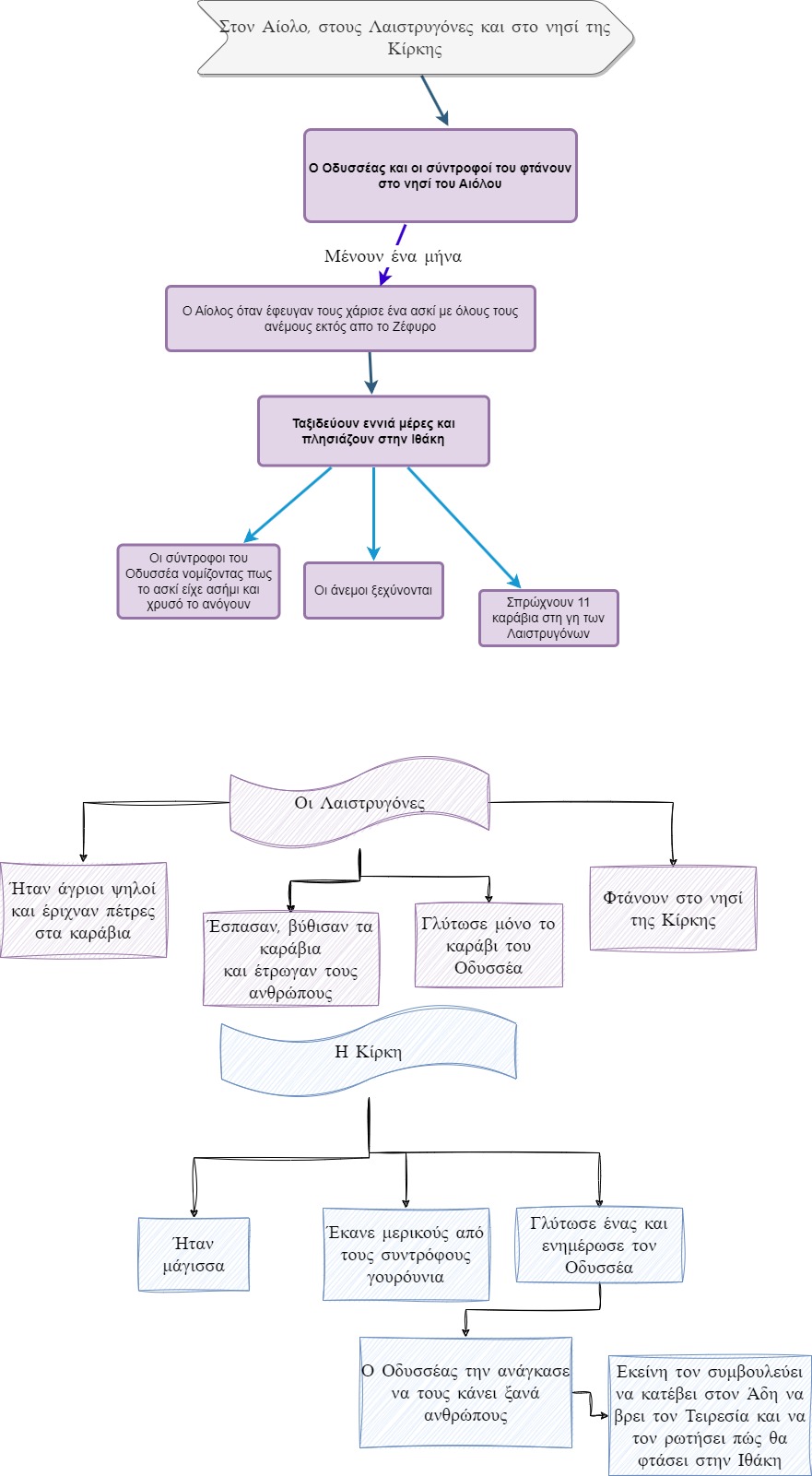
2. Στον Αίολο στους Λαιστρυγόνες και στο νησί της Κίρκης
Εννοιολογικός Χάρτης
Ώρα για εξάσκηση...
Πηγή
Λήψη
In this section
6. Οι περιπέτειες του Οδυσσέα
1 Στους Κίκονες, στους Λωτοφάγους και στους Κύκλωπες
2. Στον Αίολο στους Λαιστρυγόνες και στο νησί της Κίρκης
3. Στον Άδη, στις Σειρήνες, στη Σκύλλα και στη Χάρυβδη
4. Στο νησί του Ήλιου, στο νησί της Καλυψώς και στο νησί των Φαιάκων
5. Ο Οδυσσέας φτάνει στην Ιθάκη
6. Ο Οδυσσέας σκοτώνει τους μνηστήρες