Ελληνικά
  • Ελληνικά
  • English
  • e-me logo
  • E-ME BLOGS
  • Σύνδεση
Skip to content
Νεα

Πρόβλημα στη λειτουργία του υπολογιστή

pc crash

Τι να κάνετε αν ο υπολογιστής ανοίγει άλλα η οθόνη είναι μαύρη

οταν ο υπολογιστις κολλαει

ΥΠΕΡΘΕΡΜΑΝΣΗ Η/Υ

  • +0 00 000000000
  • yourmail@sch.gr

ομάδα Γ ΕΠΑΛ Πληροφορικής Καβάλας 2024-25

  • Τεχνική υποστήριξη

οταν ο υπολογιστις κολλαει

  • Home
  • 2025
  • Φεβρουάριος
  • 26
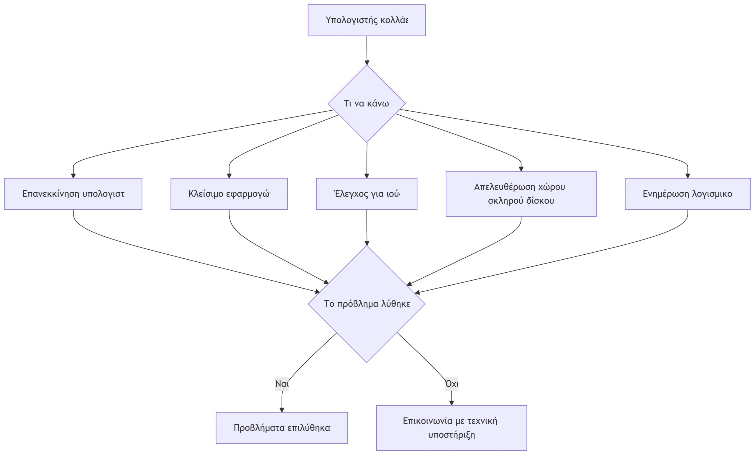
  • οταν ο υπολογιστις κολλαει
Posted on 26 Φεβρουαρίου 2025 Τεχνική υποστήριξη

Πλοήγηση άρθρων

ΥΠΕΡΘΕΡΜΑΝΣΗ Η/Υ
Τι να κάνετε αν ο υπολογιστής ανοίγει άλλα η οθόνη είναι μαύρη

Αφήστε μια απάντηση Ακύρωση απάντησης

Για να σχολιάσετε πρέπει να συνδεθείτε.

Πρόσφατα άρθρα

  • Πρόβλημα στη λειτουργία του υπολογιστή
  • pc crash
  • Τι να κάνετε αν ο υπολογιστής ανοίγει άλλα η οθόνη είναι μαύρη
  • οταν ο υπολογιστις κολλαει
  • ΥΠΕΡΘΕΡΜΑΝΣΗ Η/Υ

Πρόσφατα σχόλια

Χωρίς σχόλια για εμφάνιση.

Ιστορικό

  • Φεβρουάριος 2025
  • Ιανουάριος 2025

Kατηγορίες

  • Τεχνική υποστήριξη
  • Χωρίς κατηγορία
ομάδα Γ ΕΠΑΛ Πληροφορικής Καβάλας 2024-25